欢迎来到杭州市保安协会

此页面上的内容需要较新版本的 Adobe Flash Player。

获取 Adobe Flash Player

网上服务 友情链接
企业动态

【明邦保安】组织观看“无人机政策宣传”直播

浏览量:2693       时间:9/11/2023

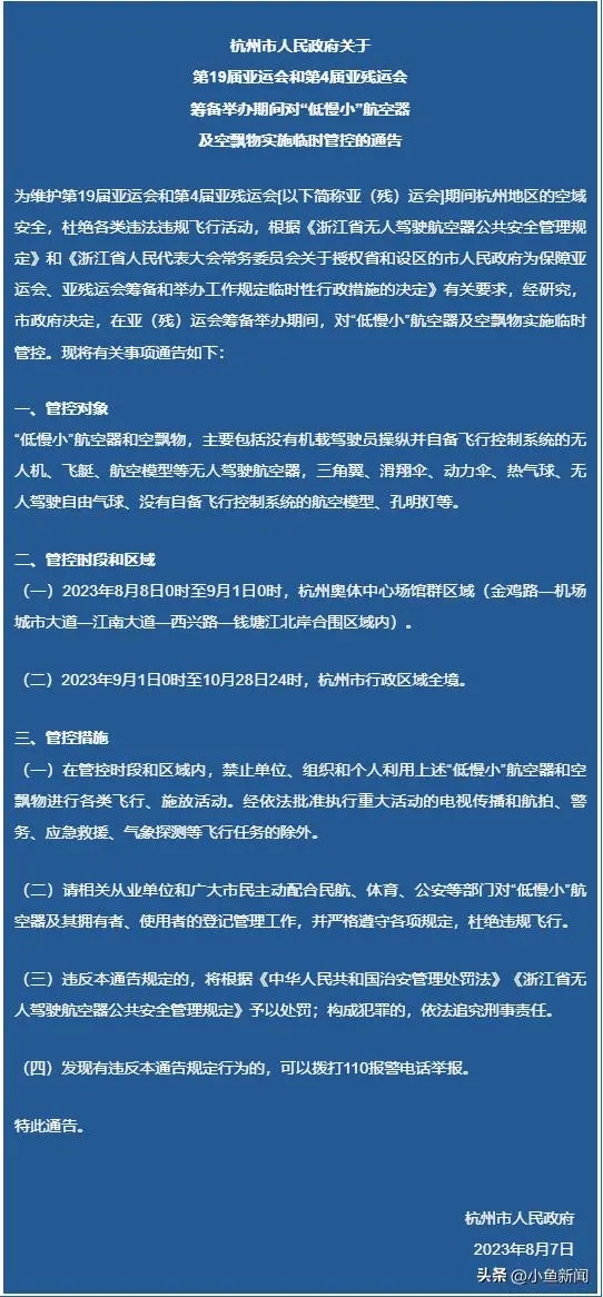
   2023年8月7日,杭州市人民政府发布《杭州市人民政府关于第19届亚运会和第4届亚残运会筹备举办期间对“低慢小”航空器及空飘物实施临时管控的通告》,2023年8月8日0时起,将对“低慢小”航空器及空飘物实施临时管控。

   

   为此,杭州市公安局于9月8日下午15:00在“杭州公安”公众号举办“无人机政策宣传”网络直播。
   明邦保安公司组织公司全体人员(公司员工和保安员)及时观看并在微信朋友圈转发,确保每一位队员知晓,并不断扩大宣传覆盖面,提高无人机持有和使用者严格依法依规使用的意识,营造“人人尽知”的宣传氛围。力求成为政策的宣传员、执行员和监督员。